Korea Planning Association
[ Article ]
Journal of Korea Planning Association - Vol. 59, No. 1, pp.121-142
ISSN: 1226-7147 (Print) 2383-9171 (Online)
Print publication date 29 Feb 2024
Received 05 Sep 2023 Revised 08 Nov 2023 Reviewed 07 Dec 2023 Accepted 07 Dec 2023
DOI: https://doi.org/10.17208/jkpa.2024.02.59.1.121

The Effects of Subjective Residential Environment Based on Civil Complaints Data and Objective Residential Environment Factors on Housing Price : Using LDA Topic Modeling

Bae, Junyeol** ; Kang, Hyundo*** ; Go, Seungwook**** ; Lee, Seungil*****
**Master’s Student, Department of Urban Planning and Design, University of Seoul tiger821@uos.ac.kr
***Master’s Student, Department of Urban Planning and Design, University of Seoul street116@uos.ac.kr
****Doctoral Candidate, Department of Urban Planning and Design, University of Seoul gsu0213@uos.ac.kr
*****Professor, Department of Urban Planning and Design, University of Seoul silee@uos.ac.kr

Correspondence to: ****Professor, Department of Urban Planning and Design, University of Seoul (Corresponding Author: silee@uos.ac.kr)

Abstract

This study analyzes the impact of subjective residential environment factors based on civil complaints data and objective residential environment factors on housing prices. To this end, LDA topic modeling was utilized to factorize this environment, and multiple regression analysis was also conducted. Based on the results, this study derives the following conclusions. First, categorization of the civil complaints revealed occurrences of such complaints had an impact on house sale and rent prices. In particular, not only traffic-related civil complaints but also traffic safety characteristics in the objective residential environment exerted significant effects. This indicates that the civil complaints reflect the residents’ perception of the residential environment and housing price, which functions as a subjective residential environment indicator. Second, based on a complex perspective that considers both objective and subjective aspects, the effect of residential environment on housing sale and rent prices was identified at the microscopic level of the 100m grid. Lastly, in addition to the subjective residential environment such as physical inconvenience, civil complaints affected housing prices owing to a combination of prospects for future urban planning policy and other factors. The results suggest that when a policy is established, the impact on the housing market can be proactively predicted and problems responded to by analyzing the residential environment derived from civil complaints.

Keywords:

Subjective Residential Environment, Objective Residential Environment, Civil Complaints, Housing Price, LDA Topic Modeling

키워드:

주관적 주거환경, 객관적 주거환경, 민원, 주택가격, LDA 토픽모델링

Ⅰ. Introduction

1. Research Background and Purpose

Since the 1960s, rapid urbanization exacerbated the problem of aging and inadequate housing both within and outside cities. Consequently, urban redevelopment projects were initiated in wornout areas (Yi et al., 2009). By the late 1990s, there was a significant increase in quantitative housing supply, including the construction of new towns. Even inrecent times, policies have predominantly focused on quantitative housing supply, evident in the construction of the second and third generation new towns and the redevelopment of first generation new towns (Ministry of Land, Infrastructure and Transport, 2022). However, discussions about the qualitative improvement of housing have been lacking. Issues regarding qualitative residential welfare, specifically the residential environment, have emerged as crucial social concerns (Shin and Nam, 2012). In the field of housing policy, there is a growing need for policies addressing how housing supply can meet housing demands based on changing residential environments (Lee et al., 2022). The transformation of the residential environment manifests in the value of housing, reflected through housing prices (Kim and Hong, 2013). Understanding the relationship between residential environments and housing prices is crucial for enhancing qualitative residential welfare.

Factors determining housing prices can vary depending on the values of urban residents in the housing market (Choi and Song, 2006). Recently, due to improvements in living standards, urban residents worldwide have shown a trend of preferring not only individual aspects of housing but also various elements of the residential environment (Hartig et al., 2016). This trend indicates that consumers in the housing market are willing to pay extra for favorable residential environment factors when choosing a residential location (Benson et al., 1998). Consequently, research on the impact of the residential environment on housing prices in the housing market has been conducted from various perspectives (Lee and Youn, 2013; Chun et al., 2021). The majority of these studies have utilized the hedonic price model (HPM) to identify factors affecting housing prices (Miranda et al., 2021; Oh and Seo, 2023). These studies have used macro-scale objective (physical) residential environment characteristics, such as education levels and land use, as variables to determine factors influencing housing prices.

However, the determinants for homebuyers’ decisions cannot be fully explained solely by objectively measured factors and often are influenced significantly by subjective elements such as unique social experiences and residents’ perceptions (Kang et al., 2021). The consideration of subjective residential environment factors has led to research that relies on surveys or interviews for data collection (Buonanno et al., 2013; Yang et al., 2023; Yoon and Park, 2003). One drawback of surveys is the subjectivity arising from individual perspectives and items, making data processing less efficient in terms of time and cost (Zhang et al., 2018).

Generally, studies on residential environment in the housing market have predominantly been conducted from the perspective of housing suppliers. However, as the interest in qualitative aspects has increased, researchers have expanded their analysis to include the perspective of housing demand (Oh and An, 2011). Understanding the opinions of residents, who are the actual consumers of housing, is considered a crucial factor in measuring subjective residential environment and its subsequent impact on housing prices (Zhang et al., 2018; Jang and Go, 2021). Some studies have utilized civil complaints as a proxy for subjective residential environment. Civil complaints contain detailed location information, making them conducive for analysis, and they enable a comprehensive evaluation of urban issues and neighborhood environments through reports of physical discomfort like illegal parking or violations in disabled parking spaces (Kim and Kang, 2019). Moreover, dissatisfaction with residential environments is closely associated with civil complaints and is reflected in residential satisfaction (Kim, S.J. et al., 2020). Lower residential satisfaction can act as a factor for residents to consider moving from their current residences (Barreira et al., 2019), and such satisfaction levels, depending on their degree, have influenced housing prices positively or negatively (Ahmadi et al., 2022). Hence, areas where civil complaints representing subjective residential environments are frequent may signify lower residential satisfaction, potentially exerting a negative influence on housing prices. While existing research related to housing prices has identified the significant role of objective residential environment factors, few studies have considered both subjective and objective residential environment factors in determining housing prices.

Against this backdrop, the aim of this study is to empirically analyze the factors influencing housing prices based on subjective residential environment factors, utilizing civil complaints, and objective residential environment factors1) indicating physical living conditions. Specifically, it seeks to categorize civil complaints as a representative proxy for subjective residential environment factors and determine which types of civil complaints are closely related to the housing market. The findings of this research are expected to serve as valuable data for future policymaking in the housing sector.

2. Scope of Research

The scope of the study is as follows: Temporally, it spans the year 2020, and spatially, it covers Incheon’s Yeonsu District. These temporal and spatial boundaries were set based on the availability of key indicators such as civil complaints data, allowing for the acquisition of residential environmental factors. This period coincides with the period of stabilized housing transaction price index (Korea Real Estate Board, 2020)2), and includes all housing transactions and civil complaints that occurred in Yeonsu District in 2020. In addition, Incheon Metropolitan City ranks third in civil complaints, following Gyeonggi Province and Seoul (Anti-Corruption and Civil Rights Commission, 2023), and within the Seoul metropolitan area, it has the highest civil complaints per capita.3)

Furthermore, Incheon’s Yeonsu District has undergone rapid changes in residential environments due to continuous housing supply and development in Songdo International City. It is an area where the average housing price has continuously fluctuated. According to Statistics Korea, the average year of construction completion for apartments in Yeonsu District is 17.4, suggesting no apparent issues. However, in reality, the proportion of aged buildings in the original city center exceeds 78%, indicating a difference in the physical residential environment between the vulnerable original city center and the newly developed Songdo International City, which belongs to the new city center. Therefore, it was deemed a suitable region for identifying determinants of housing prices based on differences in residential environments, even within a single area, from a microscopic scale of the 100 m grid.4)


Ⅱ. Theory and Literature Review

1. Objective Residential Environment and Housing Price

In cities, the residential environment encompasses the entirety of the living environment surrounding residences and activity areas. In a narrow sense, it refers to the physical environment around housing, while in a broader sense, it includes social, economic, and cultural aspects (Kang et al., 2003). The meaning of residential environment has been discussed extensively, ranging from the urban environment at the regional level to the indoor and outdoor environments of houses. The term has various definitions depending on economic/social environments and physical/non-physical aspects (Park, J.O. et al., 2009). While the definition of residential environment depends on the scope of analysis and data, a more comprehensive approach is needed. The value of the residential environment and satisfaction among residents influence consumers’ willingness to pay and choice in the housing market, thereby impacting housing prices in that area.

Research on the influence of the residential environment on housing prices has primarily relies on the Hedonic Price Model (HPM), utilizing objective residential environment factors representing the physical residential environment of houses and surroundings. The HPM is a model inferring the determinants of housing prices for three main groups of explanatory variables, describing the structure, location, and neighborhood characteristics of houses using Ordinary Least Squares (OLS) (Rosen, 1974). Park and Rhim (2010) analyzed the factors affecting housing prices using HPM, assuming differences in perception between buyers and sellers regarding the value of homes. They distinguished explanatory variables into household characteristics, estate characteristics, location characteristics, school characteristics, and environmental characteristics, utilizing actual transaction prices of high-end and low-end apartments in Seoul and Busan from 2006 to 2009. The results revealed different factors influencing housing prices for different regions and high-/low-end apartments, attributed to the differing valuation standards for apartments in different areas.

Furthermore, studies have been conducted using HPM to elucidate the impact of residential environment factors on housing prices (Lee and Choi, 2016). However, HPM assumes spatial homogeneity of housing prices and price invariance, making it difficult to fully reflect the structural characteristics of housing prices (Chun, 2016). Additionally, in South Korea, where apartments with a fixed structure and group housing styles are prevalent, there is a possibility of spatial autocorrelation (Kim and Jung, 2010). To address this, non-parametric methods like Geographically Weighted Regression have been utilized. However, these methods have limitations such as challenging hypothesis testing, the need for increased samples with additional explanatory variables, and minimal improvements in analysis results (Seo, 2019). As such, HPM, which also offers ease of interpretation, is commonly utilized.

In relation, research has been conducted to ascertain the factors affecting housing prices using spatial models for the purpose of model comparison. Chun et al. (2021) analyzed the impact of the residential environment on housing prices by comparing HPM with various spatial models across 25 autonomous districts in Seoul. Independent variables were set to reflect physical residential environments as well as social and economic residential environments. The analysis of spatial autocorrelation revealed a positive spatial autocorrelation of 0.460 in the house sale price index, with the GWR model identified as the most superior based on the AIC evaluation criterion. However, the difference in AIC values was less than 2, and the Spatial Autoregressive Model (SAR) showed lower values compared to OLS.

While studies considering spatial autocorrelation have been carried out, most have been predominantly performed at a macroscopic analysis unit, such as administrative districts, or have expanded the measurement range for spatial autocorrelation analysis. However, other than macroscopic regional factors, factors at the level of neighborhood environments surrounding residences also play a role in determining housing price (Kim and Kim, 2019). Moreover, while past studies focused on regional elements due to technological and data limitations, recent advancements in big data technology, analytical models, and technological and social changes have increased interest in micro-level neighborhood living environments.

As a result, studies involving observations at the neighborhood unit have been conducted (Kim, J.N. et al., 2020; Gong and Kim, 2022). Gong and Kim (2022) confirmed the influence of walkable neighborhood environments on housing prices in Daegu Metropolitan City. The study analyzed housing types separately, dividing them into apartments and multi-family housing. The research indicated that subway accessibility was an important factor for both housing types, and variables representing the safety of pedestrian environments such as streetlight density and crosswalk density positively influenced housing prices, indicating that housing prices reflected the value of pedestrian environments. Kim, J.N. et al. (2020) investigated the polarization of housing prices and the consistency between neighborhood residential environments in Seoul. According to the analysis, evaluations of the residential environment confirm a long-term demand for residential environment improvements, suggesting that improved conditions may allow accurate estimations of housing prices and emphasizing the need to consider qualitative indicators alongside quantitative ones.

2. Subjective Residential Environment and Housing Price

Reviewing the relationship between residential environment and housing prices in related studies confirmed the significance of the residential environment as a critical factor influencing housing prices. Additionally, it was found that various external factors, not only internal or individual factors of housing, exert a complex influence. Thus, previous studies hold significance in estimating housing prices through objective residential environment indicators. However, they overlooked the fact that housing price determination is significantly influenced by subjective factors such as social experiences and residents’ perceptions (Kang et al., 2021). It is essential to consider not only objective factors but also diverse subjective factors, such as expectations for redevelopment during that period, installation of undesirable facilities, and social and neighborhood environments to fully comprehend the determinants of housing prices.

Subjective residential environments have primarily been studied through surveys and analyzed across various sectors. In domestic research, Yoon and Park (2003) conducted a survey based on the Likert scale regarding preferences for 29 subjective residential environment factors in the Bundang and Ilsan areas. Using these results, they constructed independent variables and established a housing price determination model. The outcomes revealed that preference factors for street layout, communal spaces, property value, outdoor environment, and neighborly relationships significantly influenced housing prices. The housing price determination model that incorporated subjective residential environments exhibited superior explanatory power compared to the existing models.

However, surveys measuring subjective perceptions of residential environments have faced criticism for being subjective based on individual evaluators and items, causing inefficiency in terms of time and cost for data processing, and posing difficulties in interpreting results (Zhang et al., 2018). Consequently, in urban planning, there is an increasing use of data to objectively reflect subjective residential environment factors (Jang and Go, 2021). Both domestically and internationally, research utilizing various data to measure subjective residential environments has been conducted.

In South Korea, studies utilizing civil complaints data (Kim and Kang, 2019; Kim, S.J. et al., 2020; Park and Lee, 2022) and research utilizing housing reviews on the real estate platform Zigbang (Kim and Lee, 2020; Jang and Go, 2021) have been carried out. Internationally, studies using Google Street View’s street landscape data and computer vision methodologies to assess the perception of street environments have been conducted (Zhang et al., 2018; Verma et al., 2020).

These previous studies mainly investigated the correlation between subjective residential environment factors and residential satisfaction. However, they were focused on the macro level of administrative districts, and failed to analyze the micro-scale neighborhood environments perceived by residents. Other limitations include the exclusion of non-apartment housing types and the utilization of only male household heads as samples.

Moreover, residential satisfaction goes beyond mere evaluation, acting as a factor that can cause residents to move from their existing residences (Barreira et al., 2019). If the factors determining satisfaction provide substantial value, they can influence housing prices significantly (Ahmadi et al., 2022). In South Korea, despite a tendency to equate residential satisfaction and the determinants of housing prices (Choi and Min, 2008), subjective residential environment factors were only considered as influencing residential satisfaction.

Studies considering subjective residential environments as factors influencing housing prices have been conducted abroad (Buonanno et al., 2013; Qiu et al., 2022). Buonanno et al. (2013) analyzed the influence of housing environment factors, focusing on residential security, on housing prices in Barcelona. They conducted surveys after controlling for local characteristics such as local public spending and immigration. Based on this, they divided residents’ perceptions of security and crime into urban and non-urban areas, and constructed variables. The analysis showed that perceptions of crime induced additional increases in housing prices, and regions perceived as less secure exhibited lower housing prices.

Meanwhile, Qiu et al. (2022) surveyed Shanghai, China, and used computer vision and machine learning alongside surveys to analyze the impact of residential environments on housing prices, and compared their performance. They found that subjective residential environments had a greater impact on explaining housing prices than objective residential environments, such as the individual characteristics of housing and demographic/sociological features. However, they highlighted that the correlations between subjective residential environment factors were relatively high, emphasizing the need for complementary relationships between objective and subjective residential environment factors, rather than solely relying on subjective factors for analysis.

3. Distinctiveness of Research

Through the review of theory and prior research, it has been confirmed that residential environment is a major factor in determining housing prices. As interest in the qualitative aspects of housing increases, research has expanded beyond the internal and individual factors of housing to include external factors. Moreover, moving beyond macrolevel analysis based on administrative districts, data focusing on micro-level neighborhood environments has become available, enabling more detailed consideration of citizens’ living environments. While residential environment-related research has traditionally been approached from the perspective of housing suppliers, recent considerations of housing as a residence rather than an investment highlight the importance of a demand-oriented perspective, specifically focusing on actual homeowners. In most studies, despite the emphasis on qualitative indicators like subjective residential environments, their utilization has been limited due to data acquisition constraints.

Therefore, this study’s distinctiveness is framed as follows: First, the characteristics of subjective residential environments have been shown to significantly influence housing prices, reflecting residents’ actual perceptions and attitudes in local areas. Yet, despite this understanding, prior studies exploring determinants of housing prices have relied solely on objectively constructed indicators using GIS or field data collection, overlooking subjective residential environment characteristics. This research aims to examine the impact on housing prices by considering both objective and subjective residential environments, thus standing out in its comprehensive approach.

Second, prior studies considering subjective residential environments mainly reflected residents’ perceptions based on evaluation scores derived from surveys and interviews. However, surveys are subjective and can yield varied results depending on individual characteristics of evaluators and items. They are also limited in processing large volumes of data due to time and cost constraints, and pose challenges in result interpretation. In contrast, this study uses civil complaints data reflecting actual residents’ opinions rather than researchers’ subjective survey-based questions. This dataset encapsulates not only physical inconveniences but also the issues pertinent to that period, allowing for comprehensive considerations. In particular, the use of around 30,000 samples of civil complaints data supports more refined interpretations compared to survey data.

Third, past research often focused on administrative districts or output areas within the whole city of Seoul. However, this only considered a macro approach from the perspective of regional living areas, not explore micro-level neighborhood aspects. Additionally, civil complaints primarily occur near residential areas and exhibit spatial clustering rather than evenly distributed patterns across administrative districts, necessitating a micro-level approach. This study distinguishes itself by investigating the impact of micro-level residential environmental factors on housing prices by subdividing the spatial scope into neighborhood units, employing a grid-based approach based on neighborhood living environments.


Ⅲ. Analysis Methodology

1. Overview of Analysis

To achieve the research objectives, this study aims to analyze the impact of subjective residential environment characteristics based on civil complaints data and objective residential environment characteristics on housing prices in Incheon’s Yeonsu District in 2020. Housing prices were categorized into sale prices and rental prices, utilizing real transaction data provided by the Ministry of Land, Infrastructure, and Transport.

The flow of the analysis is as follows (see <Figure 1>). First, the Latent Dirichlet Allocation (LDA) topic modeling technique is employed to categorize the occurrence data of civil complaints and extract multiple topics. This is a statistical technique used to discover latent topics within extensive unstructured document sets (Park et al., 2017). Second, the derived topics are structured as subjective residential environment variables, while objective residential environment variables are constructed based on residents’ primary concerns identified from civil complaints. Third, multiple regression models are applied with the constructed variables as independent variables and housing prices (sale and rental) as dependent variables.

Figure 1.

Analysis flow

2. Categorization of Civil Complaints Data through LDA Topic Modeling

1) LDA Topic Modeling

LDA topic modeling is one of the text mining techniques used to extract meaningful topics from a collection of textbased documents and identify subtopics related to these topics. This model is a probabilistic algorithm that assumes relatedness among words within the same document, iteratively identifying clusters of words that co-occur and defining topics based on this assumption. Topic modeling is primarily applied in text analysis and other unstructured data analysis, enabling data acquisition from various documents such as news articles and social media.

The topic modeling technique utilized in this study, employing the LDA algorithm, is based on the hypothesis that clusters of words share common topics, analyzing topics present in documents based on the proportions of words. Unlike clustering analysis assigning one word to only one topic, this probabilistic method allows a single word to relate to multiple topics, making it a useful technique among various topic modeling approaches (Lim and Hwang, 2022).

The LDA algorithm infers document structure and hidden variables based on words within documents, generating a designated number of topics through the Dirichlet distribution for the words in a document set. The process of the LDA algorithm is depicted in <Figure 2>, a reconstruction of Ruozzi’s (2019) data. This represents the process of finding latent variables through the appearance of a unique observation: the nth word, wd,n, in the dth document. Each variable in the generation process carries specific meanings: D refers to the total number of documents in the corpus, K represents the total number of topics, and N signifies the number of words in the dth document. β k is the vector corresponding to the kth topic, having the length of the entire corpus’s word count, while α and η are hyperparameters directly specified by the user during the model configuration.

Figure 2.

LDA algorithm process

2) Process of Categorization of Civil Complaints Data

LDA topic modeling was employed for the categorization of civil complaints in Incheon’s Yeonsu District, aiming to identify subjective residential environment elements based on the analysis results. The utilized data was the grid mapping information of civil complaints in Yeonsu District in 2020. Python’s Konlpy and Gensim packages were used for frequency analysis and topic modeling. The total civil complaints reported were 33,516, and for preprocessing, special characters, foreign languages, spaces, and non-informative stopwords were removed. To maintain the reliability of type analysis (Kim and Jeon, 2022), the tokenization process focused solely on general nouns crucial for understanding the context while eliminating less significant adjectives or adverbs that could be extracted when considering all units.

Initially, frequency analysis was conducted to determine the core keywords of frequently occurring civil complaints, visualizing them through a word cloud (see <Figure 3>). Frequency analysis is an effective method of comprehending the current status and trends. Keywords with high frequencies in civil complaints represent focal points of concern for residents. Among the grid-based civil complaints, the most mentioned keywords were “illegal parking-related reports”, which occurred 11,384 times. Other top keywords were “safety”, “crosswalk”, and “library”.

Figure 3.

Frequency analysis and word cloud of complaint occurrence

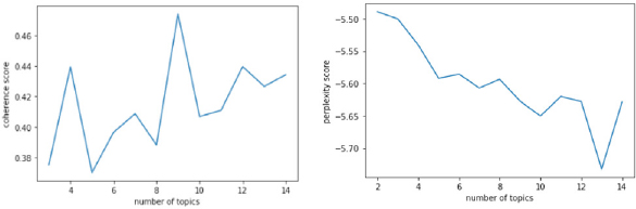
Establishing the optimal number of topics is crucial to ensure the study’s reliability during the model setup. An insufficient number of topics can result in broad subject matters, while an excessive number can lead to over-clustering of data. To determine the optimal number of topics, there are two primary methods: the researcher’s subjective selection and an unsupervised learning-based approach using machine learning. As the subjective selection method may vary in determining the number of topics depending on background knowledge and perspectives, this study estimated the optimal topic number based on unsupervised learning.

This method primarily utilizes coherence and confusion concepts. A higher coherence score signifies that each topic comprises coherent and interrelated words. Meanwhile, the confusion score represents the probability of topic occurrence and word occurrence within a topic; a lower value indicates a more appropriate model. Since the confusion score mainly indicates the model’s adequacy in learning the target documents, it is more appropriate to use coherence (Cho, 2022). By prioritizing coherence and considering confusion as a secondary factor, the optimal number of topics was determined to be 9 (see <Figure 4>).

Figure 4.

Process of setting the optimal number of topics(left: coherence, right: perplexity)

The summary of topics derived from the categorization of civil complaints is presented in <Table 1> and visualized in <Figure 5>. A total of nine topics were identified, with the topic having “Songdo” as the top keyword addressing facility installations and direct administrative demands of the residents. Other topics highlight issues like illegal parking problems, inconveniences within residential complexes, and demands for additional infrastructure. In <Figure 5>, each circle represents an individual topic, with the circle’s size indicating the proportion it holds within the entire set of topics. The distance between circles signifies the similarity between topics (Chehal et al., 2021). That is, closer circles denote more related topics.

Results and top keywords for LDA

Figure 5.

Visualizing the results of an LDA

Topic 1 revolves around civil complaints concerning the division of Songdo 4-dong and 5-dong, as revealed through keywords such as “Songdo”, “administration”, and “division of Dong”. During the process of dividing Songdo 4-dong, with over 50,000 inhabitants, into 4-dong and 5-dong, there was a dispute between residents and Yeonsu District when a newly proposed plan conflicted with the existing administrative district plan.

Topics 2 and 5 exhibited keywords such as “site”, “nation”, “relation”, and “request”. Unlike other topics, these did not explicitly present inconveniences within residential environments but were identified as complex civil complaints. Civil complaints regarding daily life may indicate specific policy demands or issues related to particular areas, resulting in complex civil complaints, as noted in Lee and Kim’s (2021) study. Specifically, Topic 2 civil complaints were found to be concentrated in Songdo-dong in terms of spatial distribution. While this tendency may not be directly linked to keywords, the region-specific complex civil complaints could have had an influence.

Topic 3 primarily revolves around civil complaints centered on the installation issue of the cargo yard within Songdo Zone 9 in 2020. The installation of the cargo yard in Zone 9 was planned back in 2006 to address the shortage of hinterland areas in Incheon Port and facilitate smooth cargo handling. However, contrary to the initial plans, the influx of around 30,000 households into the adjacent Zone 8 led to changes in the residential environment, triggering concerns among residents regarding safety, traffic, and aesthetics. Consequently, numerous civil complaints have been raised within the affected area by the residents of Songdo to protect their residential environment.

The most frequent Topic 4 presents keywords such as “illegal”, “parking”, and “report”. This indicates that public safety was significantly affected by illegal parking within Yeonsu District at the time of investigation. A closer examination of civil complaints showed that there was a high frequency of reports related to illegal parking at the crossroads within Yeonsu District.

Topic 6 is characterized by keywords like “zone”, “disorder”, and “parking”, suggesting civil complaints primarily related to violations of parking in areas designated for disabled individuals. Topic 7 encompasses issues concerning the addition of bus stations, highlighted by keywords such as “bus”, “bus station”, and “facility”. It also addresses illegal parking problems in the vicinity of bus stations. Topic 8 revolves around civil complaints related to the wide-area express railway system in Yeonsu District, indicated by keywords like “build”, “tram”, “railroad network”, and “wide-area express railway”. Topic 9 primarily involves requests concerning a circular bus service along the coastline in Songdo-dong.

3. Analysis Data and Variable Setting

The dependent variables consist of the price per square meter for both sale price and rent price, forming two separate models (see <Table 2>). To construct these dependent variables, transaction data for actual sales and monthly rents5) occurring in Yeonsu District, Incheon in 2020 were utilized. Individual transactions were spatially aggregated based on the analysis unit of 100 m grids. Eventually, the average sale price and average rent price for each grid were used in the final analysis.

Variables for analysis

Since the deposit amounts vary widely for monthly rent, a standardized conversion can be used to facilitate comparison between monthly rent and lump-sum deposit rent. Hence, the monthly rent was converted into lump-sum deposit rent using the rental conversion rate6) by housing type in Yeonsu District for 2020. The rental conversion rate, publicly disclosed annually by the Korea Real Estate Board, has been used to standardize variables in past research using rent as a dependent variable (Ha and Jin, 2021; Kim and Yoo, 2022).

The independent variables were categorized into objective residential environment and subjective residential environment (see <Table 2>). For the subjective residential environment variables, the frequency of civil complaints by topic type at the grid level was used. Utilizing the nine topics derived from the categorization of civil complaints data, topics with Variance Inflation Factor (VIF) values exceeding 10 were removed to address multicollinearity. The selected variable was the frequency of civil complaints for six civil complaint topics: 1) request for division of administrative districts, 2) other civil complaints, 3) opposition to cargo yard, 4) illegal parking report, 6) disabled parking area vehicle violation, and 8) problems with wide-area express railway.

In constructing the objective residential environment variables, the criteria were based not only on the literature review but also on the key concerns identified in the categorization of civil complaints by residents. As a result, 15 variables were developed, classified into housing characteristics, regional characteristics, safety, and accessibility.

The variables under housing characteristics comprised the average area, average housing year, and floor within the grid. The area and housing year are significant factors affecting housing prices, and different studies have shown varying outcomes depending on researchers’ analyses (Gong and Kim, 2022). Moreover, the floor of a house is known to positively influence the residential environment, as higher floors tend to provide better privacy and a sense of openness (Bae et al., 2018).

The variables under regional characteristics consisted of the rate of old age within the grid, the number of households, the number of houses, and the type of city center (new or old city center). According to the housing filtering theory, as housing ages, its quality deteriorates, leading to an influx of lower-income populations and ultimately resulting in a decline in housing prices (Jun and Jung, 2021). However, in the case of Yeonsu District, there is an ongoing increase in housing prices and an upward trend in the rate of old age, as reported by the Ministry of the Interior and Safety of South Korea in 2020. Therefore, the outcomes may not necessarily align with theory.

The number of households and number of houses generally have a positive impact on housing prices. However, in the case of Incheon, particularly in Songdo-dong, due to the increase in housing supply within the new city center, there may be a different trend in household and housing counts compared to the original city center, where housing supply has stabilized. The type of city center is a variable that distinguishes between the old and new city centers in Yeonsu District. It is a dummy variable coded as 1 for the presence of a new city center. The city center status is expected to have a positive impact on housing prices as it reflects ongoing development in Songdo New City.

Safety-related variables include the number of crosswalks, car ownership ratio, and the number of police reports within the grid. These variables reflect elements related to traffic safety, such as “safety” and “crosswalks”, which were identified as focal points of interest for residents during the categorization of civil complaints.

Particularly in Yeonsu District, there are frequent civil complaints demanding additional installations of bus stations and transportation facilities. This indicates that residents place significant importance on pedestrian environments, and thus, the density of crosswalks is deemed an important variable. Gong and Kim (2022) also mentioned in their research that the presence of crosswalks is a crucial factor in terms of traffic safety and has a positive impact on housing prices.

The car ownership ratio is based on the ratio of cars per household within each grid. This, along with the number of police reports, was adopted considering the occurrence of numerous civil complaints related to traffic issues like illegal parking and violations in disabled parking areas during the categorization of civil complaints. While Lee (2011) speculated that a higher car ownership ratio might indicate affluent residents and positively influence housing prices, this observation was not statistically significant. Nonetheless, given the prevalence of civil complaints related to cars in Yeonsu District, the results of this study may be different.

Accessibility-related variables include the proximity to parks, libraries, bus stations, shortest distance to hospitals, and the number of commercial facilities within 500 m from the grid center. This selection aligns with the categorization and frequency analysis of civil complaints, where requests for library construction and various traffic-related civil complaints were prominent. Furthermore, prior research suggests that open spaces like parks provide a pleasant environment for residents, positively impacting housing prices. Commercial facilities, limited to convenience stores and general restaurants located near residential areas, were also considered.

4. Analysis Model

Multiple regression analysis was conducted as shown in Eq. (1) to examine the influence of the frequency of civil complaints by type, a surrogate for subjective residential environment factors, along with objective residential environment variables on housing prices. Here, Y represents the dependent variable, X denotes the explanatory variables, εi stands for the stochastic disturbance term, and i represents the ith observation. The coefficient β represents the partial regression coefficient, indicating the net effect of a one-unit change in the explanatory variable on the mean value of Y (Park and Hong, 2009).

In this study, a multiple regression model with 21 independent variables was constructed to explain the dependent variable (average transaction price of housing per unit area). Multiple regression analysis, commonly used in economic and social science analyses, offers the advantage of accurately assessing the effect of individual independent variables by controlling for the influences of other variables (Park and Han, 2015). Furthermore, the analysis was conducted for both sale prices and monthly rent prices. Rental prices reflect the demand for housing services, representing the use value. Sale prices, on the other hand, encompass both use and investment values, acting as a composite indicator that reflects both aspects (Sung and Park, 2014). Therefore, in this study, the aim is to explore how subjective residential environment factors based on civil complaints data and objective residential environment factors affect both rent and sale prices.

(1) 

Ⅳ. Analysis Results

1. Descriptive Statistics Analysis

The multiple regression model was categorized into sale and rent models based on the dependent variables, and before conducting the analysis, descriptive statistics were performed for each model (see <Table 3>).

Descriptive statistics

The average of the dependent variables was observed to be KRW 3.65 million per square meter for sale price and KRW 2.36 million for rent price.

In housing characteristics, the floor and average area exhibited relatively high standard deviations, likely due to differences in housing types.

Under regional characteristics, instances where the number of households and number of houses had a minimum value of 0 indicated partially missing data in the grid statistics. The maximum value of 1 for the rate of old age, meaning a grid where the entire population consists of elderly individuals, was observed. Areas with a rate of old age of 0.5 or higher were mostly located in the old city center, indicating a probable association with housing prices.

Regarding safety aspects, the number of police reports displayed an extremely high standard deviation, hinting at potential law enforcement blind spots in vulnerable areas. Meanwhile, the car ownership ratio showed a higher mean value in the sale price model compared to the rent price model, accompanied by a substantial standard deviation.

In terms of accessibility, significant standard deviations were evident across all variables. This likely indicates certain blind spots in accessibility due to limited infrastructure supply compared to the continuous supply of new housing in Songdo New City.

Regarding the occurrence of civil complaints by type, the mean value in the sale price model was notably higher than in the rent price model. Additionally, there was a substantial difference between the maximum and minimum values. The original data suggests that for some types of civil complaints, certain individuals consistently filed similar complaints, leading to the clustering of multiple reports in specific areas.

2. Analysis of Housing Price Determinants

The analysis results, as shown in <Table 4>, reveal an Adjusted R-squared of 0.882 for the sale price model and 0.720 for the rent price model. Factors influencing housing price in the objective residential environment indicated significant individual characteristics in both models. In regional characteristics, variables such as the number of households, number of houses, and type of city center were consistently significant across both models. In the rent price model, the rate of old age emerged as an additional significant factor. Regarding safety, the number of crosswalks was consistently significant across both models, while for the rent price model, the number of police reports stood out significantly. In terms of accessibility, distance to park was consistently significant, and in the sale price model, the number of commercial facilities showed significance. As for subjective residential environment factors, different significant variables appeared depending on the model.

Analysis results

The variables in individual characteristics significantly impacted both models. The average area showed a negative influence, indicating that smaller areas correlated with higher average housing prices per square meter. This trend likely stems from the recent increase in single-person households, retirement among baby boomers, and increased demand for smaller homes due to escalating price burdens on larger residences. Indeed, according to KB Real Estate (2020) and Statistics Korea (2020), comparing the first and fourth quarters of 2020, Incheon Metropolitan City experienced more significant price increases for smaller- sized properties, with a substantial surge in the average price per square meter for smaller homes. However, for homes exceeding 102 square meters, the change was comparatively minimal.

The average housing year had a negative influence on both sale and rent prices. Despite the tendency in Yeonsu District for the rate of old age to increase with housing price (Ministry of the Interior and Safety of South Korea, 2020), the analysis results support the conventional housing filtering theory. Furthermore, this aligns with preferences among consumers, as lower housing years generally ensure better living environments (Kim and Yoo, 2022), which aligns with Kim and Kim’s findings in 2019. Additionally, within the regional context, distinctions between Yeonsu District’s new city center and old city center can be identified. In particular, the new city center primarily received newer residences with a lower building-to-land ratio and higher comfort, whereas older housing concentrated in the old city center, characterized by lower housing prices per square meter, exerting a negative impact on housing prices.

Housing floor showed a positive impact on both sale and rent prices. This is consistent with the findings of Bae et al. (2018), indicating that higher floors secure better views and privacy, positively influencing the residential environment. Overall, housing characteristics have proven to be significant factors in previous studies conducted at the administrative district level. However, this study, which examined the micro-level characteristics at a 100 m grid scale, also verified their significance. This underscores the continued importance of individual factors in influencing housing prices.

Regional characteristics showed significance in the sale price model for variables excluding the rate of old age, while in the rent price model, all variables were significant. The number of households had a negative impact on both sale and rent prices, contrary to the findings of Chang et al. (2021). This inconsistency may be due to the clear differences in the spacing and building-to-land ratio between the new city center and old city center within Yeonsu District (National Geographic Information Institute, 2020). Spatially uneven distribution is likely to have led to these results. The grid-based number of households reflects population density and is presumed to be associated with the pleasantness of the residential environment.

It was only in the rent price model that the rate of old age showed a significant negative impact. This aligns with the findings from Hong (2015), where both sale and rent prices exhibited a reverse U-shaped trend concerning age, with a notable decline in rent among the elderly. This similarity suggests that aging populations might lead to decreased economic activity (Seong, 2009). Elderly individuals tend to avoid residential relocations, leading to relatively infrequent housing transactions. Indeed, transaction frequencies within grids with a high rate of old age were predominantly low. Therefore, the infrequent housing transactions arising from the elderly’s reluctance to move may reflect a negative impact on housing prices in those areas (Lee, 2011).

The type of city center exhibited a positive influence, indicating that sale and rent prices were higher in the new city center compared to the old city center. This aligns with previous research indicating that city centers with higher functional roles in commerce or business tend to have higher land and housing prices (Park and Kim, 2019). In reality, this area shows a clear distinction between the declining old city center and the growing new city center. Therefore, this highlights the need for analyses at the individual housing and complex level to identify differences based on the type of city center, even within the same administrative district.

In terms of safety characteristics, some variables showed significant effects. The number of crosswalks exhibited a positive impact on both sale and rent prices. Crosswalks not only contribute to walkable residential environments but also, numerous complaints have been filed regarding additional supply of transportation and infrastructure facilities like bus stops (Lee and Kim, 2021). Some instances of damage were observed due to illegal parking near crosswalks. As such, the presence of crosswalks is considered a significant factor in housing prices.

The number of police reports showed a negative impact solely on rent prices, aligning with the findings of Buonanno et al. (2013), indicating that security vulnerabilities and crime rates affect the decrease in housing prices. In addition, it correlates with the focus areas identified through civil complaints, which revealed numerous reports of traffic accidents and illegal activities within the target region. In Songdo International City, many intersections have widths exceeding 1.5 times that of standard intersections, meaning that vehicles have to wait for 3 to 4 minutes if they miss a signal (Cha, 2019). This leads to instances of speeding vehicles passing through, increasing the risk of accidents. It can thus be inferred that areas prone to accidents, leading to multiple reports, can influence rent prices negatively.

Under accessibility characteristics, shortest distance to the park exhibited a negative impact on both sale and rent prices. This aligns with the findings of Lee, J.S. et al. (2013), indicating that better accessibility to parks leads to an increase in housing prices. This can be attributed to the growing significance of natural elements such as parks and rivers in housing selection, evident from the emergence of terms like “supsegwon”, which literally means “forest adjacent housing” (Kim and Jang, 2020).

The number of commercial facilities within 500 m exhibited a negative impact on sale prices. This aligns with the findings of Youn and Jeong (2013). Generally, better accessibility to commercial facilities tends to increase housing prices. However, commercial facilities can also lead to problems such as parking issues or disruptions in the educational environment (Lee, 2007). In the case of apartment complexes, the presence of commercial facilities within the complex might lower the attractiveness of accessibility to nearby commercial facilities when it comes to housing selection (Gong and Kim, 2022).

This study’s key variable, the occurrence of civil complaints by type, resulted in two significant variables each for the sale price model and the rent price model. Regardless of statistical significance, both positive and negative impacts were mixed, indicating a complex relationship between civil complaints and housing prices.

Among the significant variables, “other civil complaints” was the only one that exhibited a positive impact. This signifies the multifaceted nature of civil complaints. Typically, civil complaints are associated with a negative perception, suggesting a potential negative influence on housing prices. However, civil complaints manifest not only as expressions of discomfort in the residential environment but also encompass policy demands and specific regional issues (Lee and Kim, 2021). Even in the categorization of civil complaints by type using keywords and spatial distribution analysis, “other civil complaints” appeared to be related more to policy and regional issues than discomfort in the residential environment. While residents may not have explicitly expressed discomfort, their subjective perceptions reflect policy-related factors that could influence the residential environment. This is evident in the distribution of civil complaints across specific areas.

In the sale price model, “disabled parking area vehicle violation” civil complaints showed a negative impact. These violations often occur in areas with insufficient parking spaces, leading to traffic congestion in nearby regions and prolonged time spent finding parking facilities, thus deteriorating the residential environment and reducing residential satisfaction (Kim, S.J. et al., 2020). Incheon Metropolitan City ranks sixth among seven metropolitan cities with a low parking availability rate relative to registered vehicles, and this was more so in residential areas (Park, 2023). This outcome is presumed to be a consequence of the insufficient parking spaces in the residential environment, leading to violations that, in turn, degrade the quality of the residential environment in a vicious cycle.

Illegal parking-related civil complaints exhibited a negative impact on rent prices. Keywords such as “report”, “illegal”, “parking”, “safety”, “fire hydrants”, and “sidewalks” dominated these complaints reported through the Sinmungo. Particularly, Okryeon-dong and Cheonghak-dong experienced numerous cases, where the presence of large business vehicles illegally parked at fire hydrants and sidewalks has endangered the safety of citizens and disturbed the residential environment. In a similar study utilizing civil complaints data, Kim, S.J. et al. (2020) empirically demonstrated that the shortage of parking spaces in residential areas exacerbates illegal parking problems, leading to a decline in the residential environment and satisfaction. In the case of the old city center, the 1,172 recorded civil complaints occurred in areas concentrated with low-rise housing and commercial facilities, where illegal parking threatens vehicular and pedestrian movement.

The issues related to wide-area express railways showed a negative impact on rent prices. Keywords such as “construction”, “tram”, “railway network”, and “wide-area express railway” highlighted concerns regarding the Songdo Tram and stations for the wide-area express railway B within Yeonsu- gu. Incheon city aimed to address transportation problems within the Songdo International City by initiating the Songdo Inner Loop Tram project, intending to incorporate it into the second phase of the Incheon Metropolitan Railway Network. During this process, residents from the original city center within Yeonsu-gu raised objections, claiming that the tram route was favoring the new city center. They requested additional stops for the wide-area express railway in the original city center, but these requests were not acknowledged (Kim, 2020). Directly affected regions saw civil complaints due to concerns about development plan delays. This ongoing dispute has resulted in conflict between the new city center and the original city center.

Generally, the introduction of a wide-area express railway brings positive effects on urban infrastructure formation and housing prices. In the metropolitan area, regions within the influence of the railway enjoyed an increase in housing prices upon its opening (Kim and Han, 2020). This is attributed to the broader housing choices for consumers due to the introduction of new regional transportation options. As a result, areas previously lacking efficient transportation witnessed an increase in housing consumption. Similarly, Yeonsu-gu, where the new city center is experiencing a concentration of the wide-area express railway Line B, has become the subject of numerous civil complaints. This indirectly indicates issues with the transportation infrastructure, contributing to a negative impact on housing prices.

Ⅴ. Conclusion

This study analyzed the factors influencing housing prices in terms of sale prices and monthly rent prices based on housing transactions in Yeonsu District, Incheon Metropolitan City, in 2020. To achieve this, a detailed spatial analysis was conducted using a 100 m grid unit. Both objective residential environment factors and extensive civil complaint data were considered as subjective residential environment factors to emphasize their impact on housing prices. The key findings and implications of this research are as follows.

First, it was observed that the occurrence of civil complaints by type in Yeonsu District, Incheon Metropolitan City, had an association with housing prices. Despite controlling for the influence of objective residential environment characteristics, certain types of civil complaints showed significant impact. Particularly, there was a statistically consistent alignment between transportation-related civil complaints and variables describing transportation and safety within the objective residential environment. This suggests that the data on civil complaints utilized as subjective residential environment characteristics reflect residents’ perceptions of the residential environment or housing prices. Consequently, future housing policies aiming at enhancing qualitative residential welfare may utilize information on the occurrence of civil complaints as a subjective indicator of residential environment.

Second, the impact of residential environment factors on housing prices was examined from a comprehensive perspective taking into account the micro-level objective/subjective residential environment. Previous studies have typically focused on the influence of objective residential environment factors at the level of administrative districts or neighborhoods. However, this study examined the relationship between the residential environment and housing prices at the microscopic scale of 100 m grids. The findings revealed variations among regions within the same administrative area, an aspect that was not identifiable in models based on administrative boundary divisions. In addition, the subjective residential environment factors used in this study concentrated densely in residential areas, rather than being uniformly distributed across administrative divisions. Hence, the localized analysis method using grid units employed in this study is deemed valuable for measuring housing prices. Particularly, it can be useful in tailoring policies for improving residential environments by government agencies and local authorities, targeting micro-level characteristics. This signifies that urban residents can efficiently benefit from customized residential welfare, and policy-makers, by devising and implementing policies tailored to local characteristics rather than administrative boundaries, can save time and economic resources. This approach is anticipated to contribute not only to stabilizing housing prices in the region but also to enhancing the quality of life for residents.

Third, it was found that civil complaints not only represent subjective residential environment characteristics such as immediate physical inconveniences and reports, but also influence housing prices through a complex interplay of future urban planning prospects and other factors. Apart from factors directly impacting the current residential environment, civil complaints encompass demands and dissatisfaction related to specific regional issues and future urban planning elements, including the wide-area express railway B line and Songdo Tram. Particularly noteworthy is that empirical analysis has confirmed the influence in certain areas, which were expected to be directly impacted. This implies that residents’ expectations or perceptions regarding urban planning elements serve as factors shaping housing prices. In the future, the impact on the local housing market can be predicted when planned policies are implemented, allowing for preemptive responses to issues arising from the housing policy-making process.

This study aimed to identify the factors influencing housing prices in Incheon’s Yeonsu District, focusing on various factors, including the subjective residential environment reflecting residents’ perceptions. However, there are certain limitations to this research. First, it did not account for differences in housing types where transactions occurred, implying that future studies considering both regional factors and differences in housing types in analyzing housing price influences may yield more accurate results. Second, while the consideration of subjective factors in addition to objective factors improved results, the high correlation among subjective factors was not fully reflected. The civil complaints data used in this study can be constructed on a monthly and yearly basis, suggesting that subsequent time-series research incorporating panel models may provide insights into housing policies for qualitative improvements in residential welfare.

Acknowledgments

This paper is part of a research project supported by a 2023 joint grant from the Ministry of Education and National Research Foundation of Korea (NRF-2023S1A5A2A0308586611), and a grant from the Korea Agency for Infrastructure Technology Advancement (RS-2022-00143404).

Notes
Note 1. Quantitatively measured residential environment factors were defined as physical and objective factors, and civil complaint-based environmental factors as non-physical and subjective factors.
Note 2. The distributions of lump-sum deposit price index and sales price index in Yeonsu District, Incheon are as shown below.

Note 3. The civil complaints per unit population are 0.175 cases in Seoul, 0.236 cases in Gyeonggi, and 0.392 cases in Incheon, indicating a higher frequency of occurrences in Incheon.
Note 4. The 100 m grid units utilized in this study were based on grids provided by SGIS and the National Geographic Information Institute. The grid's origin (starting point) is defined as 300 km west and 700 km south from the UTM-K projection origin.
Note 5. Actual transaction data was obtained for detached multi-unit housing, multi-family housing, and apartments as classified in the nationwide population and housing census.
Note 6. The conversion rate was used to convert the monthly rent into the lump-sum deposit for detached multi-unit housing, multi-family housing, and apartments in Incheon's Yeonsu District.
Note 7. The number of transactions occurring in grids with a rate of old age above 0.5 were mainly in the low range of 1 to 5, except for one grid with 78 transactions.

References

  • Ahmadi, R., Ghahremani, S., Kivi, S.B., Bayat, F., Zareh, N., Rohani, A., Hamidi, R., Hamidi, N., Ghamisi, K., and Janianpour, P., 2022. “Investigating Social Factors of Residential Satisfaction and the Impact on Housing Price in Spontaneous Settlements in Tehran Fringe”, Open Access Library Journal, 9(10): 1-21. [https://doi.org/10.4236/oalib.1109176]
  • Anti-Corruption and Civil Rights Commission, 2023. Civil Complaint Big Data at a Glance, Yeonsu-gu, Incheon.
    국민권익위원회, 2023. 「한눈에 보는 민원 빅데이터」, 인천광역시 연수구.
  • Bae, S.Y., Cho, A.H., and Lee, S.Y., 2018. “Effect of Spatial Proximity to Han Riverside and Floor Number on Apartment Price in Seoul”, Seoul Studies, 19(1): 21-40.
    배상영·조아해·이상엽, 2018. “한강변 입지와 단위세대의 층수가 주택가격에 미치는 영향”, 「서울도시연구」, 19(1): 21-40.
  • Barreira, A.P., Nunes, L.C., Guimaraes, M.H., and Panagopoulos, T., 2019. “Satisfied but Thinking about Leaving: The Reasons behind Residential Satisfaction and Residential Attractiveness in Shrinking Portuguese Cities”, International Journal of Urban Sciences, 23(1): 67-87. [https://doi.org/10.1080/12265934.2018.1447390]
  • Benson, E.D., Hansen, J.L., Schwartz, A.L., and Smersh, G.T., 1998. “Pricing Residential Amenities: The Value of a View”, The Journal of Real Estate Finance and Economics, 16: 55-73. [https://doi.org/10.1023/A:1007785315925]
  • Buonanno, P., Montolio, D., and Raya-Vílchez, J.M., 2013. “Housing Prices and Crime Perception”, Empirical Economics, 45: 305-321. [https://doi.org/10.1007/s00181-012-0624-y]
  • Cha, J.H., 2019, May 22. “Traffic Accidents Lurk throughout Songdo International City”, Dong-A Ilbo.
    차준호, 2019.5.22. “송도국제도시 곳곳에 교통사고 위험 도사린다”, 동아일보.
  • Chang, Y.G., Chang, S.D., and Lim, M.H., 2021. “A Study on the Effect of Household and Housing Supply on House Price”, Korea Real Estate Review, 31: 51-65. [ https://doi.org/10.35136/krer.31.1.4 ]
    장영길·장성대·임미화, 2021. “가구수와 주택공급량의 변동이 주택가격에 미치는 영향”, 「부동산연구」, 31: 51-65.
  • Chehal, D., Gupta, P., and Gulati, P., 2021. “Implementation and Comparison of Topic Modeling Techniques based on User Reviews in E-commerce Recommendations”, Journal of Ambient Intelligence and Humanized Computing, 12: 5055-5070. [https://doi.org/10.1007/s12652-020-01956-6]
  • Cho, H.W., 2022. “LDA-based Topic Modeling and Analysis on Batch Process Monitoring”, Journal of the Korea Academia-Industrial Cooperation Society, 23(4): 26-33. [ https://doi.org/10.5762/KAIS.2022.23.4.26 ]
    조현우, 2022. “LDA 를 활용한 Batch 공정 모니터링 연구의 토픽 모델링 분석”, 「한국산학기술학회 논문지」, 23(4): 26-33.
  • Choi, Y.A. and Song, B.H., 2006. “A Study on Evaluating The Importance of The Residential Environment Factors Influencing The Price of Apartment House”, Journal of the Architectural Institute of Korea, 22(11): 115-124.
    최윤아·송병하, 2006. “공동주택가격에 영향을 미치는 주거환경 요소의 중요도 평가에 관한 연구”, 「대한건축학회 논문집」, 22(11): 115-124.
  • Choi, Y.B. and Min, B.I., 2008. “The Determinants of Disparity between Housing Satisfaction and Sale Price of Apartment”, The Korean Journal of Local Government Studies, 12(1): 323-349.
    최용부·민병익, 2008. “주거만족과 주택가격간의 관계분석: 경상남도 진주시 아파트형 주택을 중심으로”, 「지방정부연구」, 12(1): 323-349.
  • Chun, H.J., 2016. “The Study of Comparison of Housing Price Models by Using Spatial Econometrics and GIS”, Korea Real Estate Academy Review, 64: 46-56.
    전해정, 2016. “공간계량분석기법과 GIS를 이용한 주택가격모형 비교에 관한 연구”, 「부동산학보」, 64: 46-56.
  • Chun, H.J., Kim, S.A., and Yang, G.P., 2021. “The Effect of Residential Environment on Housing Price Using GWR Model”, Real Estate Law Review, 25(1): 135-151. [ https://doi.org/10.32989/rel.2021.25.1.135 ]
    전해정·김선아·양건필, 2021. “GWR 모형을 이용한 주거환경이 주택가격에 미치는 영향 분석”, 「부동산법학」, 25(1): 135-151.
  • Gong, Y.E. and Kim, E.J., 2022. “Effects of Walkable Neighborhood Environment on Housing Prices -Comparison between Apartment Complexes and Multi-Family Housing-”, Journal of Real Estate Analysis, 8(1): 85-107. [ https://doi.org/10.30902/jrea.2022.8.1.85 ]
    공영은·김은정, 2022. “보행친화적 근린환경이 주택가격에 미치는 영향 -아파트와 연립다세대 주택의 비교를 중심으로”, 「부동산 분석」, 8(1): 85-107.
  • Hartig, T. and Kahn, P.H., 2016. “Living in Cities, Naturally”, Science, 352(6288): 938-940. [https://doi.org/10.1126/science.aaf3759]
  • He, M.L. and Jin, J.I., 2021. “The Negative Aspects of the Sharing Economy: The Relationship between Airbnb and Housing Rents”, Journal of Korea Planning Association, 56(6): 160-175. [ https://doi.org/10.17208/jkpa.2021.11.56.6.160 ]
    하미란·진장익, 2021. “공유경제의 부정적 측면: 에어비앤비와 주택임대료의 관계”, 「국토계획」, 56(6): 160-175.
  • Hong, K.S., 2015. “The Aging Population and the Housing Market: A Reexamination of the Age Profile of Housing Consumption”, Korea Journal of Population Studies, 38(1): 33-67.
    홍기석, 2015. “인구고령화와 주택 시장: 연령별 주택 소비수요의 분석”, 「한국인구학」, 38(1): 33-67.
  • Jang, Y.J. and Go, S.W., 2021. “Factors Affecting on Inconsistency between Subjective Residential Satisfaction and Objective Residential Environment: Focused on Apartment Residents in Their 20s–40s in Seoul”, Journal of Korea Planning Association, 56: 53-72. [ https://doi.org/10.17208/jkpa.2021.11.56.6.53 ]
    장윤정·고승욱, 2021. “주거만족과 물리적 주거환경 간 불일치 결정요인: 서울시 20~40대 아파트 거주자를 중심으로”, 「국토계획」, 56: 53-72.
  • Jun, H.J. and Jung, S.Y., 2021. “Determinants of Neighborhood Economic Change and Spatial Dependence: An Analysis of Housing Price Change at the Neighborhood Level”, Journal of Korea Planning Association, 56(5): 19-29. [ https://doi.org/10.17208/jkpa.2021.10.56.5.19 ]
    전희정·정수영, 2021. “근린의 경제적 변화에 대한 영향요인과 공간적 상호의존성: 읍면동 수준의 주택가격 변화를 중심으로”, 「국토계획」, 56(5): 19-29.
  • Kang, B.S., Kang, I.H., Park, I.S., Lee, K.I., and Choi, J.M., 2003. Residential Environment: Evaluation Method and Theory, Construction and Culture Publishing.
    강부성·강인호·박인석·이규인·최정민, 2003. 「주거환경: 평가방법과 이론」, 시공문화사.
  • Kang, Y., Zhang, F., Peng, W., Gao, S., Rao, J., Duarte, F., and Ratti, C., 2021. “Understanding House Price Appreciation using Multi-source Big Geo-data and Machine Learning”, Land Use Policy, 111: 104919. [https://doi.org/10.1016/j.landusepol.2020.104919]
  • Kim, C.M. and Han, A.R., 2020. A Study on the Relationship between Public Transportation Cost and Housing Price in Gyeonggi-do: Focusing on the GTX Opening Effect, Gyeonggi Research Institute.
    김채만·한아름, 2020. 「경기도 대중교통 교통비용과 주택가격의 관계에 관한 연구: GTX 개통효과를 중심으로」, 경기연구원.
  • Kim, D.E. and Kang, Y.O., 2019. “Spatio-temporal Prediction Model of Illegal Parking using LSTM: A Case Study of Civil Complaints in Seoul”, Journal of Korean Society for Geospatial Information Science, 27(3): 39-47. [ https://doi.org/10.7319/kogsis.2019.27.3.039 ]
    김동은·강영옥, 2019. “LSTM을 활용한 불법주정차 시공간 예측 모델링: 서울시 민원신고 데이터를 중심으로”, 「대한공간정보학회지」, 27(3): 39-47.
  • Kim, J.G., 2020, December 24. ““The GTX-B Route Cannot Pass through Songdo Station in Okryeon-dong”, ...Need an Additional 250 Billion Won”, Korean News.
    김종국, 2020.12.24. “인천시 “GTX-B노선 옥련동 송도역 경유 안된다”...2천500억원 추가로 필요해”, 한국뉴스.
  • Kim, J.G. and Jeon, W.H., 2022. “Analysis of Regional Reported Road Inconvenience Complaints Pattern of National Highway using Topic Modeling”, Journal of the Korea Contents Association, 22(12): 15-25. [ https://doi.org/10.5392/JKCA.2022.22.12.015 ]
    김진국·전우훈, 2022. “토픽 모델링을 이용한 지역별 일반국도 도로불편민원 신고 유형 분석”, 「한국콘텐츠학회논문지」, 22(12): 15-25.
  • Kim, J.N., Han, G.H., and Ro, S.H., 2020. “A Study on the Residential Environment Polarization and Characteristics in Seoul”, Journal of the Residential Environment Institute of Korea, 18(4): 43-59. [ https://doi.org/10.22313/reik.2020.18.4.43 ]
    김지나·한광호·노승한, 2020. “서울시 주택가격의 양극화 현상과 근린주거환경과의 정합성 분석”, 「주거환경」, 18(4): 43-59.
  • Kim, J.P. and Hong, S.J., 2013. “A Study on the Determinants of Housing Price in the Central Area of Metropolitan City: A Case Study of Daegu”, Journal of Daegu Gyeongbuk Studies, 12(2): 113-125.
    김중표·홍성진, 2013. “대도시 중심부 주택가격결정요인 연구: 대구시 중구를 대상으로”, 「대구경북연구」, 12(2): 113-125.
  • Kim, M.Y. and Kim, E.J., 2019. “Effects of Neighborhood Environment on Multifamily Housing Price: Focused on Seoul Metropolitan City in Korea”, Journal of the Korean Urban Geographical Society, 22(1): 163-175. [ https://doi.org/10.21189/JKUGS.22.1.11 ]
    김명연·김은정, 2019. “근린환경이 공동주택가격에 미치는 영향: 서울특별시를 대상으로”, 「한국도시지리학회지」, 22(1): 163-175.
  • Kim, S.J. and Lee, S., 2020. “Determinants of Residential Environment Satisfaction in the Second-Generation New Towns of the Seoul Metropolitan Area Using Web Crawling and Text Mining”, Journal of Korea Planning Association, 55(7): 5-20. [ https://doi.org/10.17208/jkpa.2020.12.55.7.5 ]
    김선재·이수기, 2020. “수도권 2기 신도시 주거환경만족도 요인 분석: 웹크롤링과 텍스트 마이닝을 활용하여”, 「국토계획」, 55(7): 5-20.
  • Kim, S.J., Ha, J.H., and Lee, S., 2020. “An Analysis of the Association between Residential Environment Satisfaction and Civil Complaints: Focusing on the Smart Civil Complaints Data in Seoul, Korea”, Journal of Korea Planning Association, 55(4): 35-49. [ https://doi.org/10.17208/jkpa.2020.08.55.4.35 ]
    김선재·하재현·이수기, 2020. “주거환경만족도와 생활불편 민원의 연관성 분석: 서울스마트 불편신고 서비스 자료를 중심으로”, 「국토계획」, 55(4): 35-49.
  • Kim, S.W. and Jung, K.S., 2010. “The Study of Spatial Weight Matrix Reflecting True Reality in the Spatial Econometrics Model –Focused on the Real Transaction Housing Price in the Busan–”, Housing Studies Review, 18(4): 59-80.
    김성우·정건섭, 2010. “공간계량모형에서의 실제거리를 반영한 공간가중행렬에 관한 연구 –부산아파트 실거래가를 중심으로–”, 「주택연구」, 18(4): 59-80.
  • Kim, S.Y. and Yoo, S.J., 2022. “A Study on the Correlation between the Educational Environment and Chonsei and Monthly Rent with Variable Deposit of Apartments: Focusing on Songpa-gu, Seoul”, SH Urban Research and Insight, 12(1): 1-18. [ https://doi.org/10.26700/shuri.2022.4.12.1.1 ]
    김세율·유선종, 2022. “교육환경과 아파트 전월세가격 상관성에 관한 실증연구: 서울시 송파구를 중심으로”, 「주택도시연구」, 12(1): 1-18.
  • Kim, T.B. and Jang, H.S., 2020. “A Study on the Influence of Green Space on Apartment Prices in Urban Areas: Focusing on Neighborhood Parks in Seoul”, SH Urban Research and Insight, 10(2): 87-107. [ https://doi.org/10.26700/shuri.2020.8.10.2.87 ]
    김태범·장희순, 2020. “도시지역의 녹지공간이 공동주택가격에 미치는 영향: 서울시 근린공원을 중심으로”, 「주택도시연구」, 10(2): 87-107.
  • Lee, G. and Choi, G.H., “A Study on the Determinants of Housing Price Using the Hedonic Price Model: Focusing on Ichon-dong, Seoul”, Paper presented at the 2016 Annual Conference of the Korean Urban Management Association, Seoul: Coex.
    이강·최근희, 2016. “헤도닉 가격모형을 활용한 주택가격 결정요인에 관한 연구: 서울 이촌동 지역을 중심으로”, 2016 한국도시행정학회 학술발표대회, 서울: 코엑스.
  • Lee, J.H. and Kim, C.T., 2021. “What Incheon Wants: Analysis of Citizens’ Opinions Using Civil Petitions Data from e-People”, Korean Journal of Urban Studies, 20: 183-223.
    이준호·김청택, 2021. “인천은 무엇을 원하는가: 국민 신문고 민원 데이터를 활용한 시민 의견 분석”, 「도시연구」, 20: 183-223.
  • Lee, J.S., Kim, J.H., and Sohn, Y.H., 2013. “A Study on the Influences of Environmental Factors on the Apartment Price: Focused on View Quality and Park Accessibility in Songdo Newtown”, Korea Real Estate Review, 23(3): 99-121.
    이진순·김종훈·손양훈, 2013. “환경특성이 아파트 가격에 미치는 영향에 관한 연구: 송도신도시에서의 조망품질 및 공원접근성을 중심으로”, 「부동산연구」, 23(3): 99-121.
  • Lee, K.J., Kim, J.H., Lee, J.C., and Cho, Y.J., 2022. “Housing Welfare Policy Direction in Response to Future Trends and Changes in Housing Consciousness”, KRIHS Policy Brief, 1-8.
    이길제·김지혜·이재춘·조윤지, 2022. “미래 트렌드와 주거의식 변화에 대응하는 주거복지 정책방향”, 「국토정책 Brief」, 1-8.
  • Lee, S.D., Park, S.Y., and Hong, S.Y., 2011. Urban Policy Change Response to the Low Fertility-Ageing Society, Gyeonggi Research Institute.
    이상대·박신영·홍순영, 2011. 「저출산 고령사회 진입에 대응한 도시정책 전환방향 연구」, 경기연구원.
  • Lee, S.H., 2011. “A Study of the Influences of Urban Infrastructure on Housing Prices: A Hierarchical Linear Model”, Ph.D. Dissertation, Daegu University.
    이성현, 2011. “도시기반시설이 주택가격에 미치는 영향연구: 위계적 선형모형을 중심으로”, 대구대학교 대학원 박사학위논문.
  • Lee, S.H. and Youn, H.M., 2013. “A Study on Interaction Effects of Regional and Individual Transportation Environment Factors on Price of Apartment Houses”, Journal of The Korean Regional Development Association, 25(3): 129-144.
    이성현·윤효묵, 2013. “지역과 개별 교통환경 요인의 상호작용 효과가 주택가격에 미치는 영향연구”, 「한국지역개발학회지」, 25(3): 129-144.
  • Lee, S.J., 2007. “A Study on the Price Determinate Factors of Apartment according to the Located Commercial Facilities in Seoul”, Master’s Degree Dissertation, Hanyang University.
    이상재, 2007. “상업시설의 입지에 따른 서울시 아파트 가격결정 요인에 관한 연구”, 한양대학교 석사학위 논문.
  • Lim, H.W. and Hwang, J.H., 2022. “Domestic Research Trends on Welfare Housing for the Elderly Using Text-Mining and Topic Modeling”, Journal of the Korean Institute of Interior Design, 31(1): 97-104. [ https://doi.org/10.14774/JKIID.2022.31.1.097 ]
    임해원·황지현, 2022. “텍스트 마이닝과 토픽 모델링 기법을 활용한 노인복지주택의 국내연구 경향 분석”, 「한국실내디자인학회 논문집」, 31(1): 97-104.
  • Ministry of Land, Infrastructure and Transport, 2022. Housing Work Handbook, Sejong.
    국토교통부, 2022. 「주택업무편람」, 세종.
  • Ministry of the Interior and Safety of South Korea, 2020. Current Status of the Elderly Population by Region, Yeonsu-gu, Incheon.
    행정안전부, 2020. 「지역별 고령인구 현황」, 인천광역시 연수구.
  • Miranda, A.S., Fan, Z., Duarte, F., and Ratti, C., 2021. “Desirable Streets: Using Deviations in Pedestrian Trajectories to Measure the Value of the Built Environment”, Computers, Environment and Urban Systems, 86: 101563. [https://doi.org/10.1016/j.compenvurbsys.2020.101563]
  • National Geographic Information Institute, 2020. National Land Statistical Map Construction Rate,Yeonsu-gu, Incheon.
    국토지리정보원, 2020. 「국토통계지도 건폐율」, 인천광역시 연수구.
  • Oh, D.H. and An, J.Y., 2011. “A Study on the Characteristics of Residential Environment in Elderly Housing: Focusing on the Well-being Housing for the Aged in Seoul”, Housing Studies Review, 19(3): 171-193.
    오동훈·안준영, 2011. “고령자주택의 주거환경적 특성에 관한 연구: 서울시 노인복지주택을 중심으로”, 「주택연구」, 19(3): 171-193.
  • Oh, J.Y. and Seo, W.S., 2023. “Influencing Academic Achievement and Regional Mediating Effects of General High Schools on Local Apartment Prices Based on Spatial Hedonic Price Model”, Housing Studies Review, 31(1): 5-24. [ https://doi.org/10.24957/hsr.2023.31.1.5 ]
    오지영·서원석, 2023. “공간헤도닉모형을 이용한 일반고 교육성취 특성 및 지역 매개효과에 따른 주택가격 영향”, 「주택연구」, 31(1): 5-24.
  • Park, D.Y. and Kim, J.J., 2019. “A Study on the Decision Factors of the Apartment Price in New Town of Large Region Metropolis”, Journal of the Residential Environment Institute of Korea, 17(4): 255-273. [ https://doi.org/10.22313/reik.2019.17.4.255 ]
    박덕연·김종진, 2019. “지방대도시 신도심 아파트가격 결정요인에 관한 연구”, 「주거환경」, 17(4): 255-273.
  • Park, H.S., 2023, July 10. “Incheon City Goes Together to Prepare Measures for Parking in the Original City Center”, Korean Economy.
    박흥서, 2023.07.10. “인천시, 원도심 주차문제 대책 마련에 머리 맞대”, 대한경제.
  • Park, J.O., Jung, T.S., and Sung, M.Y., 2009. “A Study on the Satisfaction of Residential Environment in Apartment Complex”, Journal of the Korea Real Estate Society, 27(2): 225-242.
    박종오·정택승·성무용, 2009. “아파트 단지의 주거환경 만족도에 관한 연구”, 「대한부동산학회지」, 27(2): 225-242.
  • Park, J.S. and Lee, S., 2022. “Analysis of Urban Environmental Factors Affecting Illegal Parking: Focused on the Smart Civil Complaints Data in Seoul, Korea”, Journal of the Korean Regional Science Association, 38(3): 3-17.
    박준상·이수기, 2022. “불법 주정차에 영향을 미치는 도시 환경 요인 분석: 서울시 스마트 불편신고 민원자료를 중심으로”, 「지역연구」, 38(3): 3-17.
  • Park, J.S., Hong, S.G., and Kim, J.W., 2017. “A Study on Science Technology Trend and Prediction Using Topic Modeling”, Journal of the Korea Industrial Information Systems Research, 22(4): 19-28.
    박주섭·홍순구·김종원, 2017. “토픽모델링을 활용한 과학기술 동향 및 예측에 관한 연구”, 「한국산업정보학회논문지」, 22(4): 19-28.
  • Park, S.S. and Han, C.R., 2015. The 5th Edition of Econometrics 1, Pakyoungsa.
    박상수·한치록, 2015. 「계량경제학 1」 제5판, 박영사.
  • Park, W.K. and Hong, S.P., 2009. Gujarati’s 5th Edition of Econometrics, Jiphil-Media.
    박완규·홍성표, 2009. 「Gujarati의 계량경제학」 제5판, 지필출판사.
  • Park, W.S. and Rhim, B.J., 2010. “A Study on the Factors Affection Apartment Price by Using Hedonic Price Model”, Journal of Korea Real Estate Society, 28(2): 245-271.
    박운선·임병준, 2010. “헤도닉 가격모형을 활용한 아파트 가격결정요인 분석 –서울시 및 부산시를 중심으로–”, 「대한부동산학회지」, 28(2): 245-271.
  • Qiu, W., Zhang, Z., Liu, X., Li, W., Li, X., Xu, X., and Huang, X., 2022. “Subjective or Objective Measures of Street Environment, Which Are More Effective in Explaining Housing Prices?”, Landscape and Urban Planning, 221: 104358. [https://doi.org/10.1016/j.landurbplan.2022.104358]
  • Rosen, S., 1974. “Hedonic Prices and Implicit Markets: Product Differentiation in Pure Competition”, Journal of Political Economy, 82(1): 34-55. [https://doi.org/10.1086/260169]
  • Seo, W.S., 2019. “Comparing the Housing Implicit Prices of Restricted and Unrestricted Hedonic Price Models”, Journal of Korea Planning Association, 54(6): 80-88. [ https://doi.org/10.17208/jkpa.2019.11.54.6.80 ]
    서원석, 2019. “제약 및 비제약 헤도닉가격모형의 주택내재가치 비교연구”, 「국토계획」, 54(6): 80-88.
  • Seong, M.K., 2009. The Impact and Implications of Low Birthrates and Aging Population on the Economy, National Assembly Budget Office.
    성명기, 2009. 「저출산 및 고령화가 경제에 미치는 영향과 시사점」, 국회예산정책처.
  • Shin, E.J. and Nam, J., 2012. “Determinants of Residential Satisfaction by Residential Environment of Apartment Complexes in Seoul”, Journal of Korea Planning Association, 47(5): 139-154.
    신은진·남진, 2012. “서울시 아파트 단지의 주거환경 유형별 주거만족도 결정요인에 관한 연구”, 「국토계획」, 47(5): 139-154.
  • Statistics Korea, 2020. Average Sale Price per Square Meter by Size by Region, Yeonsu-gu, Incheon.
    통계청, 2020. 「지역별 규모별 m2당 평균 분양가격」, 인천광역시 연수구.
  • Sung, J.H. and Park, P., “A Study on the Difference of the Chonsei Price and Sale Price of Apartment in the Seoul”, Korea Real Estate Academy Review, 57: 108-122.
    성주한·박필, 2014. “서울 아파트 전세가격과 매매가격의 차이에 관한 연구”, 「부동산학보」, 57: 108-122.
  • Verma, D., Jana, A., and Ramamritham, K., 2020. “Predicting Human Perception of the Urban Environment in a Spatiotemporal Urban Setting Using Locally Acquired Street View Images and Audio Clips”, Building and Environment, 186: 107340. [https://doi.org/10.1016/j.buildenv.2020.107340]
  • Yang, S., Krenz, K., Qiu, W., and Li, W., 2023. “The Role of Subjective Perceptions and Objective Measurements of the Urban Environment in Explaining House Prices in Greater London: A Multi-Scale Urban Morphology Analysis”, ISPRS International Journal of Geo-Information, 12: 249. [https://doi.org/10.3390/ijgi12060249]
  • Yi, C.H., Kim, J.H., and Nam, J., 2009. “Analysis of Conformability between Evaluation of Residential Environment and Housing Price in Seoul”, Journal of Korea Planning Association, 44(3): 109-123.
    이창효·김진하·남진, 2009. “서울시 주거환경의 평가와 주택가격과의 정합성 분석”, 「국토계획」, 44(3): 109-123.
  • Yoon, C.G. and Park, Y.K., 2003. “Development of the Model of Apartment Price Determination with Subjective Elements”, Proceedings of Autumn Annual Conference of he Architectural Institute of Korea, Busan: Pukyoug National University
    윤채규·박영기, 2003. “주관적 요소를 이용한 공동주택의 가격결정모델 개발”, 대한건축학회 추계학술발표대회 논문집, 부산: 부경대학교.
  • Yoon, H.M. and Jung, S.Y., 2013. “The Effects of Regional Characteristics of Housing Environment in Seoul upon Housing Prices”, Journal of the Korea Real Estate Analysts Association, 19(4): 235-253.
    윤효묵·정성용, 2013. “서울시의 지역주거환경특성이 주택가격에 미치는 영향에 관한 연구”, 「부동산학연구」, 19(4): 235-253.
  • Zhang, F., Zhou, B., Liu, L., Liu, Y., Fung, H.H., Lin, H., and Ratti, C., 2018. “Measuring Human Perceptions of a Large-scale Urban Region Using Machine Learning”, Landscape and Urban Planning, 180: 148-160. [https://doi.org/10.1016/j.landurbplan.2018.08.020]
  • KB Real Estate, 2020. “House Price Trend Survey”, Accessed August 2, 2023. https://data.kbland.kr/kbstats/wmh?tIdx=HT05&tsIdx=monthHouseSmeuSalePriceInx
    KB부동산, 2020. “주택가격동향조사”, 2023.08.02. 읽음. https://data.kbland.kr/kbstats/wmh?tIdx=HT05&tsIdx-=monthHouseSmeuSalePriceInx
  • Korea Real Estate Board, 2020. National Housing Price Trend Survey–Yeonsu-gu, Incheon, Accessed July 24, 2023. https://www.reb.or.kr/r-one/statistics/statisticsViewer.do?menuId=HOUSE_21121&autoExec=Y
    한국부동산원, 2020. 「전국주택가격동향조사–인천광역시 연수구」, 2023.07.24. 읽음. https://www.reb.or.kr/r-one/statistics/statisticsViewer.do?menuId=HOUSE_21121&autoExec=Y
  • Ruozzi, N., 2019. “Topic Models and LDA” Lecture 18 in: CS 6347, Statistical Methods in AI and ML, UT Dallas, https://personal.utdallas.edu/~nrr150130/cs6347/2019sp/lects/Lecture_18_LDA.pdf

Figure 1.

Figure 1.
Analysis flow

Figure 2.

Figure 2.
LDA algorithm process

Figure 3.

Figure 3.
Frequency analysis and word cloud of complaint occurrence

Figure 4.

Figure 4.
Process of setting the optimal number of topics(left: coherence, right: perplexity)

Figure 5.

Figure 5.
Visualizing the results of an LDA

Table 1.

Results and top keywords for LDA

Table 2.

Variables for analysis

Table 3.

Descriptive statistics

Table 4.

Analysis results